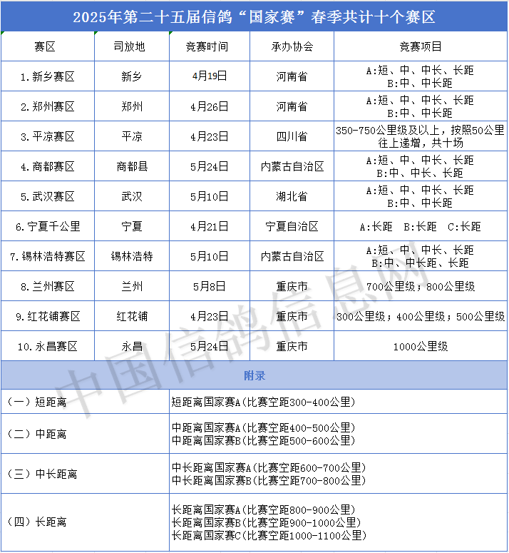
2025年第二十五届信鸽国家赛日程已经公布,竞赛项目分为短距离国家赛A、中距离国家赛A、中距离国家赛B、中长距离国家赛A、中长距离国家赛B、长距离国家赛A、长距离国家赛B、长距离国家赛C等多个赛项。
据统计,春季赛事共设十个赛区,涵盖备受瞩目四川平凉大赛、新乡国家赛、郑州国家赛及武汉国家赛等。本届春季国家赛的比赛时间集中在四、五月,最晚至5月24日,届时各大赛区将逐一展开激烈的角逐。值得注意的是,本届并未举行超长距离赛事,空距止步于1100公里,赛事更加聚焦于速度战。此外,与去年相比,今年赛区数量有所减少,鄂尔多斯赛区并未举行国家赛。
国家赛日程表
历年回顾:郑州国家赛放飞精彩瞬间


历年回顾:四川平凉大赛国家赛放飞精彩瞬间



历年回顾:新乡国家赛放飞精彩瞬间
















