4月26日,万众瞩目的2025年上海市信鸽500公里联赛正式开赛。当日早晨5点58分,安徽省亳州市蒙城县的天空迎来了7195羽竞翔的赛鸽。本次联赛实际空距513.493公里,司放地天气晴,全程一路顶风。比赛成绩直播>>
当日下午13点,开始陆续见鸽。获得冠军宝座的是鸽友张文鑫,环号240104472,归巢时间13时49分06秒,分速1097.1216米/分,实际空距516.854公里。在2024年的联翔中,鸽友张文鑫最好成绩是第十一名,今年挺近前十,一举夺冠,可喜可贺!
获得亚军的是鸽友吴晓春,环号24613234,归巢时间13时36分53秒,分速1096.6055米/分,实际空距503.214公里。获得季军的是鸽友夏锡忠,环号24627200,归巢时间13时53分22秒,分速1092.0686米/分,实际空距519.133公里。
在前十名中,鸽友严静波获得了第7名、第10名,另外还获得12名、15名的好成绩。鸽友曾忠曾经获得2023年联翔冠军,今年获得了第八名、第九名的好成绩,能有两羽鸽子飞进前十,足见鸽友实力了得。
本次上海信鸽500公里联赛共归巢4553羽赛鸽,归巢率63.28%。本次联翔全市1-10名,可获得1000元的奖金。除此之外按照赛区进行分配,东北部赛区第一名奖金6749元,录取70名,尾奖309元。中部赛区第一名奖金5907元,录取65名,尾奖295元,东南赛区第一名奖励4471元,录取85名,尾奖164元,西南部赛区奖励2458元,录取65名,尾奖123元。
下面一起来欣赏联赛前十名及各赛区前三名风采:
上海市
第一名 张文鑫 110672 240104472

第二名 吴晓春 040473 24613234

第三名 夏锡忠 161853 24627200

第四名 谢培新 160225 240253411

第五名 邹关华 162388 240121617

第六名 王瑾 163615 24637052

第七名 严静波 040110 240331097

第八名 曾忠 040581 230321563

第九名 曾忠 040581 240047736

第十名 严静波 040110 230343375

东北部赛区
第一名 吴晓春 040473 24613234

第二名 严静波 040110 240331097

第三名 曾忠 040581 230321563

中部赛区
第一名 张文鑫 110672 240104472

第二名 杭功昌 050535 230361458

第三名 张文鑫 110672 240230733

东南部赛区
第一名 夏锡忠 161853 24627200

第二名 谢培新 160225 240253411

第三名 邹关华 162388 240121617

西南部赛区
第一名 吉健康 190008 230274613

第二名 孙红任 030486 220199986

第三名 王忠宝 230150 240018590

开笼现场


集鸽现场

上海市500公里全市联赛,作为上海市信鸽协会每一年春赛的头场大戏,沪上鸽友都十分重视,会派遣春季准备出赛的战将上战场,为之后的特比环、国家赛、千公里以及超远程热身。上海市500公里联赛每一年都有数千鸽友参赛,集鸽最大达到4万多羽,能进入前100名的都是上海市的高手。
多位上海名家拿过总冠军,如赵玉辉、杨林彪、卞小羊、庄剑德以及已故的胡维奇。飞出来的名鸽有兆尊馆的“兆尊宝马”,“笑傲江湖”,永胜系“永胜皇后”,上海天军“天德女王”、八天连夺两冠的“魔力号”等等。
今年由于比赛时间冲突,经竞赛委员会研究决定,取消春季国家赛。
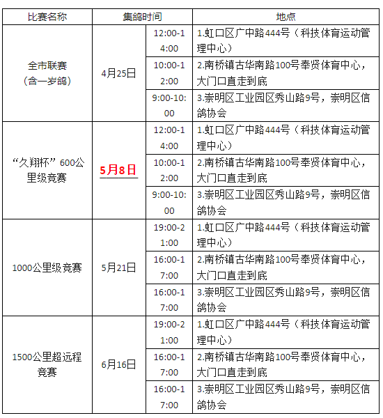
2025年上海市信鸽春季长距离鸽王赛评定项目改为两关,即2025年上海市1000公里比赛及2025年上海市1500公里超远程竞赛。参加这两项赛事,便可获得评定长距离鸽王的资格。长距离鸽王录取前30名,第1-10名颁发奖杯,冠军可得1000元奖金。
中距离的赛事分别是即将集鸽的上海市春季500公里联赛,以及上海市春季“久翔杯”600公里级竞赛。凡同一羽赛鸽同时参加两关比赛,便可评定为中距离鸽王。中距离鸽王”录取前30名,第1-10名颁发奖杯,冠军也将得到1000元奖金。

往届照片
















