开笼:2025年第二十五届中国信鸽国家赛(武汉赛区),于5月10日05时50分在湖北省武汉市东西湖区开笼,司放地天气多云。司放地坐标:E114°06′31″N30°44′48″。
比赛空距涵盖300-400公里、400-500公里、500-600公里、600-700公里、700-800公里、800-1000公里级。共计19家协会,6997羽信鸽参加比赛。其中,北京市鸽会、天津市鸽会,以及河北部分信鸽协会,赛线空距为1000公里。祝愿小将们顺利归巢!
集鸽信息:
北京市信鸽协会467羽、天津市信鸽协会556羽
山东省信鸽协会2607羽、石家庄市信鸽协会151羽
邯郸市信鸽协会67羽、保定市信鸽协会60羽
辛集市信鸽协会36羽、新乡市信鸽协会430羽
洛阳市信鸽协会243羽、濮阳市信鸽协会227羽
郑州信鸽协会524羽、开封信鸽协会516羽
宁波信鸽协会613羽、湖州市信鸽协会133羽
嘉兴南湖区信鸽协会54羽、绍兴市信鸽协会39羽、石油体协265羽
归巢消息:
浙江600-700公里级别:开笼当天下午两三点左右见鸽,分速排在首位的是来自浙江宁波鄞州信鸽协会的鸽友胡群丰的2022-11-0226310,打钟时间14:36:27,飞行空距688.033公里,分速1306.8972米/分。也是目前分速最高的选手。
山东600-800公里级别:开笼当天下午5-6点之间见鸽,部分鸽会开笼第二天才见鸽。
北京千公里级别:北京丰台信鸽协会开笼第二天下午三点见鸽,冠军是唐玉海的24-01-1205931灰鸽,打钟时间05-11的15:14:17,飞行空距1009.489公里,分速687.0545米/分。
部分信鸽协会直播链接:
北京市信鸽协会 集鸽458羽 空距1000公里
郑州市信鸽协会 集鸽524羽 空距450公里
开封市信鸽协会 集鸽516羽 空距470公里
天津市信鸽协会 集鸽556羽 空距972公里
华北油田信鸽协会 集鸽106羽 空距1000公里






集鸽预告:2025年第二十五届信鸽国家赛——湖北武汉赛区,即将在5月9日进行集鸽,5月10日开笼放飞。其中北京市、河北省进行700-1000公里空距的长距离对决,两地都是中短距离赛事最火爆的地区,他们在千公里上的较量是本场比赛的焦点。
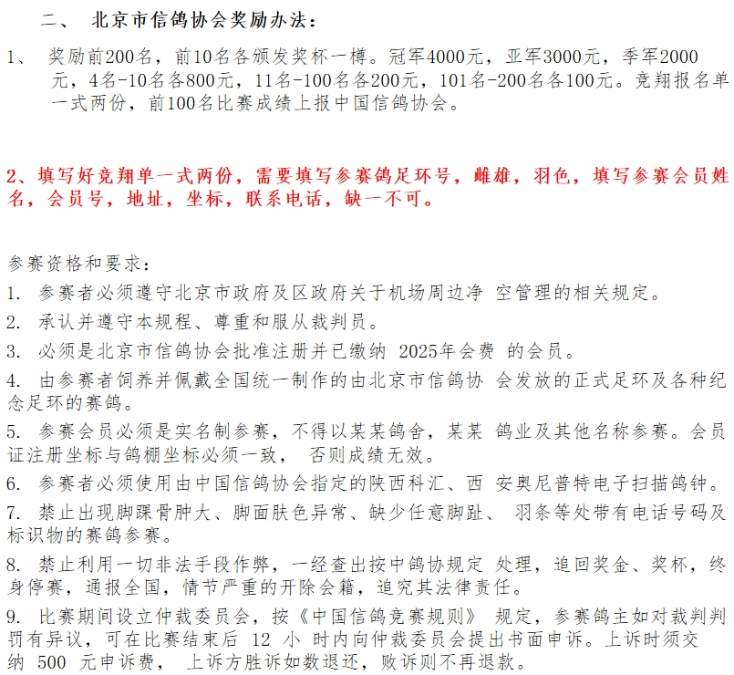
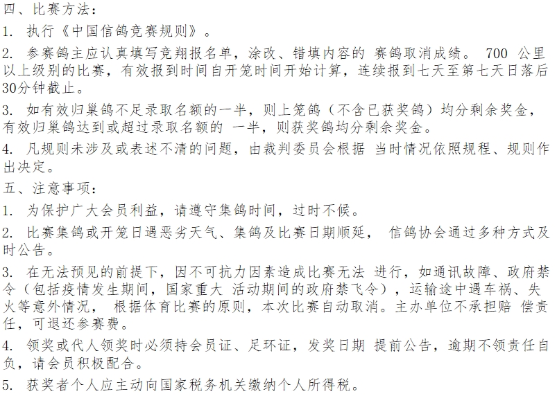
5月6日,北京市信鸽协会发布《春季1000公里国家赛规程》,参赛费30元/羽,当日训放10元/羽。
对本场千公里对决,北京是信鸽协会单独设置了奖项:奖励前200名,前10名各颁发奖杯一樽。冠军4000元,亚军3000元,季军2000元,4名-10名各800元,11名-100名各200元,101名-200名各100元。














