立秋后,北方气温下降,开始进入凉爽秋季。天津、山西、黑龙江等公棚都已经开始训放。与此同时,各地鸽会也纷纷公布了今年的秋训计划。北京、山东、湖北等省市率先公布秋赛安排,有参赛意愿的鸽友们可以重点关注一下。
北京东城区鸽会:最远打到700公里
北京市东城区信鸽协会公布2025年秋季训放比赛计划,于9月6日开始训放,9月20日正式打响比赛,共四关,分别是260公里、300公里、300公里、350公里。11月将举行700公里比赛。
训放收费标准:50公里以内免费,100公里以内1元/羽,150公里1.5元/羽,150公里以上5元/羽。查看原文>>


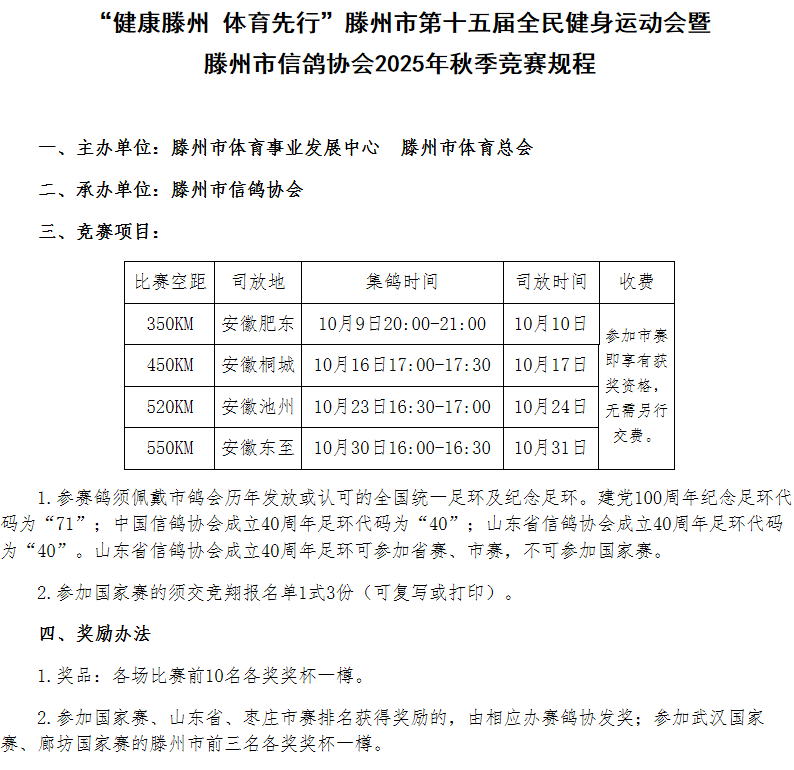
山东滕州市信鸽协会:首场比赛将于10月开启。
山东滕州市信鸽协会公布2025年秋季竞赛规程,10月10日正式打响比赛,共四关,分别是350公里、450公里、520公里、550公里。查看原文>>

山东枣庄市信鸽协会:11月开启国家赛
山东枣庄市信鸽协会公布2025年秋季训放比赛计划,于9月19日开始训放,10月9日正式打响比赛,共四关,分别是330公里、400公里、500公里、530公里。11月将举行武汉、廊坊两场国家赛,时间待定。
赛前仅举行三场训放,收费标准:80公里1元/羽,120公里2元/羽,160公里3元/羽。查看原文>>

湖北襄阳市襄州区信鸽协会:价格亲民,无论训放长短,1元钱包圆
湖北襄阳襄州区信鸽协会公布2025年秋季训放比赛计划,于9月5日开始训放,9月20日正式打响比赛,普赛2关、特比环共四关,分别是500公里、550公里、500公里、550公里。
训放收费标准:60公里-120公里,训放费用1元即可。查看原文>>













