继唐山阳光、西安慧能等知名大棚宣布停赛后,国内赛鸽公棚行业的调整浪潮在2026年4月上旬再度来袭。在4月8日至10日的短短三天内,便有三家秋棚相继发布停赛公告。下面一起来看详细情况:
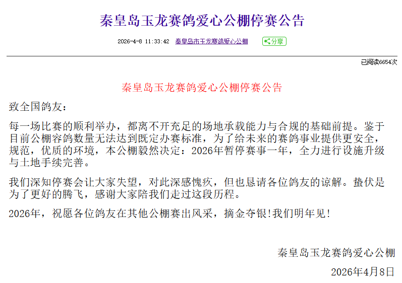
4月8日11点,秦皇岛玉龙赛鸽爱心公棚发布一则公告称,鉴于目前公棚容鸽数量无法达到既定办赛标准,为了给未来的赛鸽事业提供更安全,规范,优质的环境,本公棚毅然决定,2026年暂停赛事一年,全力进行设施升级与土地手续完善。

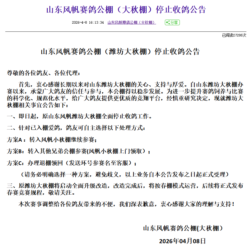
4月8日16点,山东风帆赛鸽公棚(大秋棚)发布一则公告称,为进一步提升赛鸽饲养与比赛的科学化、规范化水平,给广大鸽友提供更优质的竞翔平台,经慎重研究决定,现就潍坊大秋棚相关事宜处理如下:
一、即日起,原山东风帆潍坊大秋棚全面停止收鸽工作。
二、针对已入棚爱鸽,鸽友可自主选择以下处理方式:
方案A :转入风帆小秋棚继续参赛;
方案B:转入其他兄弟公棚参赛(风帆小秋棚上门领取);
方案C:办理退棚领回(发送环号参赛名至客服);
(请务必明确选择一种方案,避免歧义,以上业务自本公告发布之日起正式受理)
三、原潍坊大秋棚将启动全面升级改造,改造完成后,将按春棚模式运营,后续将正式发布春赛竞赛规程,敬请关注。
本次赛事调整给各位鸽友带来的不便,我们深表歉意,衷心感谢大家的理解与支持!
据了解,山东风帆赛鸽公棚(大秋棚)当前入棚鸽数量为482羽。

4月10日14点,金翅天禧(大)秋棚发布一则赛事公告,宣布即日起停止金翅天禧(大)秋棚2026的赛事举办!对于已预交一羽参赛费及已交鸽的会员,金翅市场部区域经理会电话和您沟通,协商解决方案。由此给您带来的不便,我们深表歉意。
据了解,金翅天禧(大)秋棚当前入棚鸽数量为1015羽。















