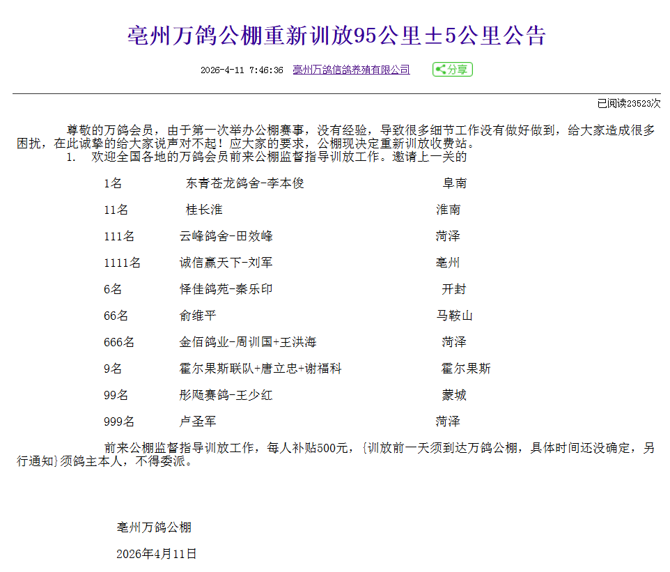
4月11日,亳州万鸽公棚发布了一则重新举办百公里收费站的公告。公棚表示:由于第一次举办公棚赛事,没有经验,导致很多细节工作没有做好做到,给大家造成很多困扰,在此诚挚的给大家说声对不起!应大家的要求,公棚现决定重新训放收费站,将于18日开笼。(点此查看原公告)
据了解,亳州万鸽公棚此前已经举办了一次百公里收费站,于4月6日6时50分在曹县开笼,上笼羽数8259羽,参考空距91公里。三日有效归巢7072羽。
公告原文:


| 首页·园地·公棚·协会·俱乐部·商城·拍鸽·鸽业·论坛·博客·日记·百科·分类·鸽问·积分·图库·鸽圈·播客·会员区 |
|
|
|
|
|
||||||
|
因经验不足 一公棚宣布重新打收费站
4月11日,亳州万鸽公棚发布了一则重新举办百公里收费站的公告。公棚表示:由于第一次举办公棚赛事,没有经验,导致很多细节工作没有做好做到,给大家造成很多困扰,在此诚挚的给大家说声对不起!应大家的要求,公棚现决定重新训放收费站,将于18日开笼。(点此查看原公告) 据了解,亳州万鸽公棚此前已经举办了一次百公里收费站,于4月6日6时50分在曹县开笼,上笼羽数8259羽,参考空距91公里。三日有效归巢7072羽。 公告原文:
发布时间:2026/4/16 10:15:38
下一篇
上一篇
相关文章
相关词条
发表评论
所有评论(4评论)
yun8899
4楼
666
2026/4/16 14:19:22
2
手机中信网友
3楼
裁判教练没一个懂吗?
2026/4/16 11:08:17
3
中信网友
2楼
想一出是一出
2026/4/16 11:07:37
2
手机中信网友
1楼
早上刚集完鸽子,又马上拉出去放收费站,你确实没经验!
2026/4/16 11:00:54
2
|