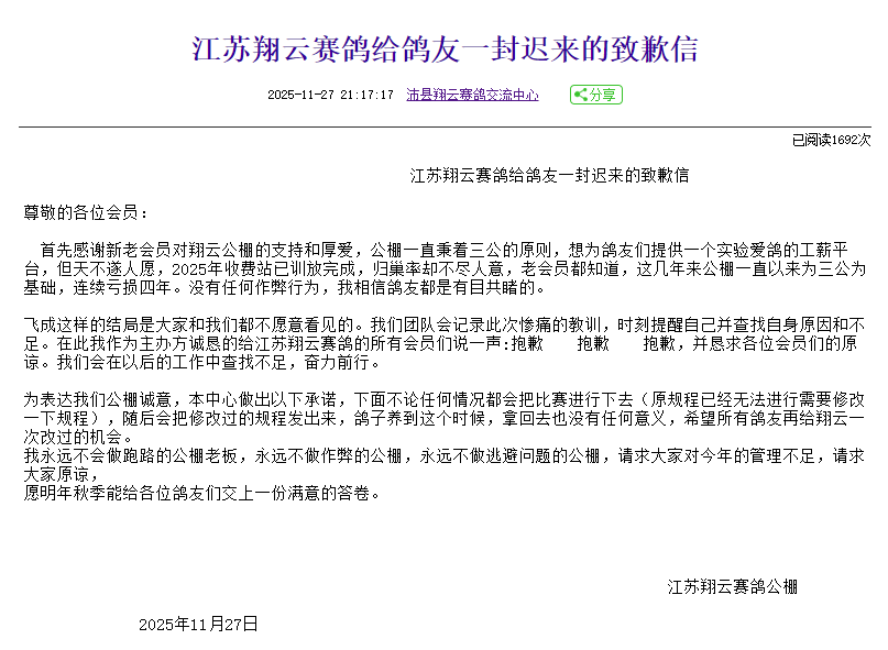
11月25日早8:19,江苏沛县翔云赛鸽交流中心举办100公里收费站。共集鸽2091羽,司放地河南省永城市顺和镇,参考空距89公里。本次归巢并不顺利,开笼当天仅归巢630羽,三日归巢1190羽。
11月27日晚,江苏翔云公棚发布道歉信,声明“我们团队会记录此次惨痛的教训,时刻提醒自己并查找自身原因和不足……本中心作出以下承诺,下面不论任何情况都会把比赛进行下去。”
2025年是江苏翔云的第四届秋赛,共收鸽4766羽。决赛飞武汉西南线,设三关,决赛冠军奖励3万、亚军奖励2万、季军奖励1万。

| 首页·园地·公棚·协会·俱乐部·商城·拍鸽·鸽业·论坛·博客·日记·百科·分类·鸽问·积分·图库·鸽圈·播客·会员区 |
|
|
|
|
|
||||||
|
收费站当天仅归630羽 公棚道歉
11月25日早8:19,江苏沛县翔云赛鸽交流中心举办100公里收费站。共集鸽2091羽,司放地河南省永城市顺和镇,参考空距89公里。本次归巢并不顺利,开笼当天仅归巢630羽,三日归巢1190羽。 11月27日晚,江苏翔云公棚发布道歉信,声明“我们团队会记录此次惨痛的教训,时刻提醒自己并查找自身原因和不足……本中心作出以下承诺,下面不论任何情况都会把比赛进行下去。” 2025年是江苏翔云的第四届秋赛,共收鸽4766羽。决赛飞武汉西南线,设三关,决赛冠军奖励3万、亚军奖励2万、季军奖励1万。 ![]() 发布时间:2025/11/28 8:34:39
下一篇
上一篇
相关文章
发表评论
所有评论(3评论)
中信网友
2楼
只要是改规程的公棚都不值得信任,没有担当和实力你干什么公棚。
2025/11/29 9:44:50
3
中信网友
1楼
学黑龙江明羽公棚啊,回来1190羽,继续收费,交1000只,就用650只开奖。明羽公棚的原则是不管收多少,公棚必须留下35%
2025/11/28 11:24:15
4
查看全部1条回复>
|