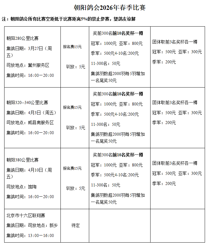
春回大地,万物复苏,伴随着丙午马年的崭新气象,一年一度的信鸽春赛也进入了蓄势待发的倒计时。在北京这座汇聚了深厚鸽文化与无数竞翔高手的历史名城,2026年的春季训赛舞台已拉开帷幕。
作为国内信鸽运动的重要阵地,北京三家老牌鸽会——北京市丰台信鸽协会、北京市房山信鸽协会、北京是朝阳信鸽协会,已相继公布了各自的春季训赛计划。
在计划中,北京市联翔、国家赛以及千公里赛赫然在列,虽目前还未确定具体时间,但已然点燃了鸽友们心中的期盼。以下是详细信息。



| 首页·园地·公棚·协会·俱乐部·商城·拍鸽·鸽业·论坛·博客·日记·百科·分类·鸽问·积分·图库·鸽圈·播客·会员区 |
|
|
|
|
|
||||||
|
春来哨响 北京三大鸽会公布训赛计划
春回大地,万物复苏,伴随着丙午马年的崭新气象,一年一度的信鸽春赛也进入了蓄势待发的倒计时。在北京这座汇聚了深厚鸽文化与无数竞翔高手的历史名城,2026年的春季训赛舞台已拉开帷幕。 作为国内信鸽运动的重要阵地,北京三家老牌鸽会——北京市丰台信鸽协会、北京市房山信鸽协会、北京是朝阳信鸽协会,已相继公布了各自的春季训赛计划。 在计划中,北京市联翔、国家赛以及千公里赛赫然在列,虽目前还未确定具体时间,但已然点燃了鸽友们心中的期盼。以下是详细信息。
发布时间:2026/3/11 15:46:29
下一篇
上一篇
发表评论
所有评论(3评论)
鸽界大仙
3楼
北京市第九届理事会候选名单出来了 ,尽是笑话 。
2026/3/12 10:15:23
1
鸽事风云
2楼
期待千公里
2026/3/12 8:27:50
3
手机中信网友
1楼
春赛在即,一刻不放松
2026/3/12 8:13:42
2
|