3月23日,内蒙古信鸽协会发布一则《关于严禁公棚恶性竞争及规范草原那达慕信鸽赛事的通知》,通知中说明:
“严禁违规赛前加奖恶性竞争。各公棚须严格执行协会核定的收费、羽数及奖项标准,严禁擅自加奖、变相加价、交报名费(保证金)减免金额等恶性竞争行为,规范运营。
严格规范草原那达慕信鸽竞技赛事。“草原那达慕信鸽竞技赛”为统一官方赛事名称,严禁以该赛事名义延伸设立A、B、C组或1、2、3等分组赛事,严禁违规增设附加奖项、拆分奖项、涉嫌以小博大等行为,确保赛事奖项设置规范合法。”
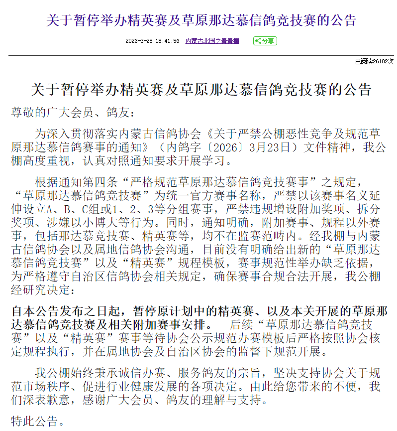
3月25日,北国之春公棚宣布“暂停规程原计划中的精英赛、以及本关开展的草原那达慕信鸽竞技赛及相关附加赛事安排”。
今年是北国之春公棚的第六届春季大奖赛,共设有4关。决赛冠军奖励100万元、亚军50万、季军30万,取800名。目前首关已经结束。
协会公告详情













